Номер 996 - ГДЗ Алгебра 7 класс. Мерзляк, Полонский. Учебник. Страница 193

Вернуться к содержанию учебника

Страница 193

993 994 995 996 997 998 999

Вопрос

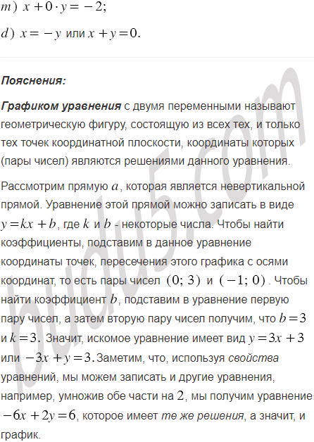
Составьте уравнения, графики которых изображены на рисунке 56.

Подсказка

Вспомните:

  1. Какое равенство называется уравнением с двумя переменными.
  2. Какое уравнение с двумя переменными называют линейным.
  3. Что является решением уравнения с двумя переменными.
  4. Что такое график уравнения с двумя переменными.
  5. Свойства уравнений с двумя переменными.
  6. Координатная плоскость.
  7. Сложение, вычитание, умножение и деление рациональных чисел.

Ответ


Вернуться к содержанию учебника